新葡萄8883AMG

新葡萄(8883·AMG)官方网站

行业新闻

脂质体药物质量控制研究
宣布日期:2023年08月25日 宣布人:admin
0
脂质体药物系指将一种或多种活性因素(API)包载于脂质体的脂质双分子层内或(和)水相内而形成载药脂质体的一类药物制剂。。。。。脂质体药物的组成、结构、尺寸、外貌性子、药物包封率、保存形式等可能显著影响其稳固性、药物释放以及脂质体-生物膜之间的相互作用,,,,,,,进而影响药物的清静性和有用性。。。。。因此,,,,,,,需对脂质体药物的质量举行深入研究和有用控制。。。。。

与通俗药物制剂相比,,,,,,,脂质体药物的质量控制主要包括:

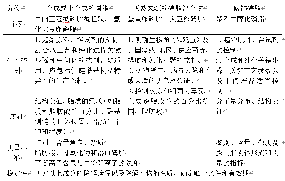
1)脂质体药物涉及的脂质以及其他功效性辅料的泉源与质量控制;; ;;;;

2)连系脂质体的生产工艺、药物包封要领等,,,,,,,对中心产品举行质量控制;; ;;;;

3)制品质量研究及质量标准建设;; ;;;;

4)对脂质体药物的贮存、运输、临床配制和使用历程划分举行响应的质量控制。。。。。

脂质体药物脂质以及其他功效性辅料质量控制

一、生产历程质量控制

脂质体药物质量控制研究

二、生产历程质量控制

在产品开发历程中,,,,,,,应建设适当的历程控制,,,,,,,并思量使用已有知识和/或危害评估手艺来识别潜在影响终产品的质量的工艺参数。。。。。某些可影响脂质体性能的生产工艺参数如剪切力、压力、温度、批量巨细相关的坚持时间、冻干参数等。。。。。

 

脂质体药品物理和化学的重大性为灭菌工艺提出了奇异的挑战。。。。。例如,,,,,,,脂质因素可能与过滤器筛网爆发相互作用,,,,,,,梗塞膜孔。。。。。因此,,,,,,,特定产品的纯化和灭菌要领应通过相关的验证研究以证实微生物除菌滤膜正常事情时的能力。。。。。差别生产要领脂质体药物制造历程中的常见的一些历程控制(IPC)如下。。。。。

1.  被动载药

脂质体药物质量控制研究
 
2.  自动载药
 
脂质体药物质量控制研究
 
3.  复乳法
 
4.  给药前的负载
 
脂质体药物质量控制研究
 
、脂质体质量研究及质量标准建设

对脂质体药物举行详细的质量研究及理化性子表征,,,,,,,一方面可以评估处方组成和生产工艺对脂质体质量的影响,,,,,,,优化和确定工艺参数;; ;;;;另一方面,,,,,,,可以确定影响脂质体药物体内外行为的要害质量属性,,,,,,,为质量标准的建设提供合理依据,,,,,,,包管预期的药品质量。。。。。脂质体药物一样平常的质量研究内容如下。。。。。

1.化学性子
 
脂质体药物质量控制研究
 
2.物理性子
 
脂质体药物质量控制研究
3.包封情形
 
脂质体药物质量控制研究
 
4. 体外药物释放和药物走漏
 
研究脂质体在差别条件下(如,,,,,,,pH、温度、血浆等)的体外药物释放/走漏。。。。。体外释放要领应具有一定的区分能力。。。。。充分思量脂质体药物的设计目的、应用方法以及预期的用途。。。。。建议体外释放研究应抵达平台期或释放80%以上的包封药物。。。。。

5. 其他
 
pH 值、脂质体药物的药脂比、脂质体药物混悬液的黏度、无菌、热原和细菌内毒素等。。。。。 
   
凭证质量研究情形,,,,,,,选摘要害和通例控制的项目订入质量标准。。。。。一样平常来说,,,,,,,脂质体药物质量标准应包括以下脂质体药物特有的指标。。。。。
 
脂质体药物质量控制研究
 
关于注射用的脂质体,,,,,,,还应包括无菌、热原/细菌内毒素检查;; ;;;;pH 值;; ;;;;装量;; ;;;;渗透压;; ;;;;可见异物;; ;;;;不溶性微粒;; ;;;;残留溶剂等。。。。。
 
四、稳固性研究
 
应参考现有指导原则,,,,,,,连系脂质体药物的制剂特征以及产品的设计、应用方法及目的,,,,,,,制订脂质体药物的稳固性研究计划。。。。。稳固性研究应剖析脂质体药物的物理、化学和微生物稳固性。。。。。一样平常的稳固性研究内容见下表。。。。。
 
稳固性研究内容

脂质体药物质量控制研究
 
别的,,,,,,,在设计强制降解和加速试验的时间,,,,,,,应注重在靠近转相温度或在转相温度之上时,,,,,,,脂质体药品的状态会爆发转变。。。。。
 
脂质体药物的稳固性研究还应连系脂质体的剂型、药物装载方法以及临床给药方法来设计。。。。。例如,,,,,,,若是拟上市产品是由单独包装的空缺脂质体和活性因素组成,,,,,,,稳固性试验应针对单独包装的空缺脂质体和药物举行设计,,,,,,,同时还应包括载药后脂质体在使用时代的稳固性。。。。。若是在临床使

用前,,,,,,,脂质体药物需要用附带溶剂或其他已批准的药品(例如,,,,,,,大容量基础输液)举行疏散重组,,,,,,,应评估疏散重组后脂质体药物在使用时代的稳固性。。。。。
 
 
  • 联系方法
  • 销售部:0512-85557988
  • 人事部:0512-85557181
  • 采购部:0512-85557182
  • 友情链接
新葡萄(8883·AMG)官方网站

关注微信公众号

Copyright ? 2020 新葡萄8883AMGAll Rights Reserved. 备案号: 苏ICP备20037874号-1 新葡萄(8883·AMG)官方网站 苏公网安备32059002005708号 手艺支持:苏州网站建设
分享到:
一键拨号 一键导航
【网站地图】【sitemap】